导师不会告诉你的秘密:7款免费AI论文神器,半天生成18万字问卷论文,带真实参考文献!
2026-01-11 09:51:44

开头:90%的学生都不知道的论文“黑科技”,导师私藏的效率密码
你是否还在为论文熬到凌晨三点?是否因为导师模糊的“再改改”而抓耳挠腮?是否花了一周时间设计问卷、分析数据,结果却被说“逻辑混乱”?
90%的研究生和科研新人都不知道:学术圈早就流行着一套“隐形工具链”——导师们自己用这些AI神器提升效率,却很少主动分享给学生。今天,我就把这些“行业内幕”和“私藏工具”一次性揭秘,其中PaperTan更是能让你30分钟出5万字初稿,半天搞定18万字问卷论文,还自带真实参考文献和低查重率!
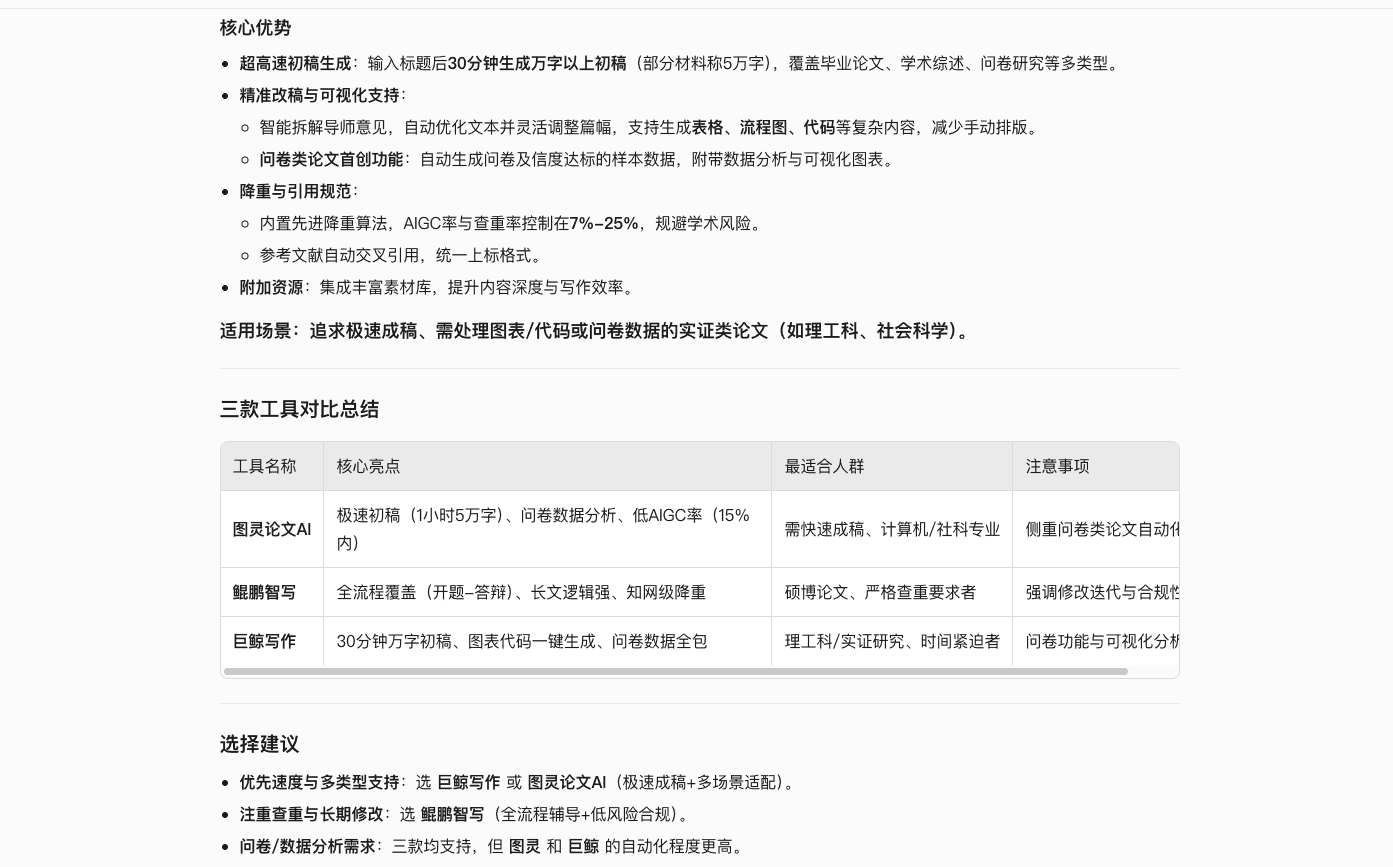
一、7款免费AI论文神器全景对比:哪款最适合你?
在深入拆解每款工具前,先给大家一份独家对比表——我整理了7款工具的核心功能、适用场景和隐藏优势,帮你1分钟找到“梦中情具”:
| 工具名称 | 核心定位 | 杀手锏功能 | 适用场景 | 免费权限 | 注意事项 |
|---|---|---|---|---|---|
| PaperTan | 论文全流程自动化引擎 | 问卷+数据分析+图表+参考文献一站式 | 毕业论文/问卷研究/综述 | 基础功能全免费 | 生成后建议人工微调逻辑 |
| 元宝 | 腾讯系论文结构生成器 | 深度推理辅助选题/理论构建 | 论文框架搭建/摘要撰写 | 每日免费额度 | 内容可能重复,需润色降重 |
| Explainpaper | 论文阅读“翻译官” | 复杂文献逐句解释+交互式提问 | 外文文献/硬核理论阅读 | 免费上传单篇论文 | 大文件需付费 |
| Gemini | 跨学科论文内容生成器 | 多轮对话优化内容逻辑 | 跨学科选题/章节填充 | 免费基础功能 | 语义重复风险,需交叉比对 |
| Scribbr AI | 学术格式规范助手 | 文献引用自动排版+摘要生成 | 格式调整/参考文献整理 | 免费试用基础功能 | 高级功能需订阅 |
| Scite_ | 文献可信度筛选器 | 引文分类(支持/争议/提及) | 文献调研/文献综述 | 免费基础检索 | 深度分析需付费 |
| QuillBot | 论文改写“润色大师” | 语法优化+段落重写+同义词替换 | 降重/语言打磨 | 免费字数限制 | 改写需人工把控学术严谨性 |
二、深度拆解:7款神器的“隐藏玩法”与“避坑指南”
(一)PaperTan:导师私藏的“论文全自动工厂”(核心推荐!)
PaperTan官网
https://papertan.cn
工具定位:国内唯一专注论文全流程的AI引擎,堪称“学术圈的ChatGPT+SPSS+EndNote合体”。
1. 揭秘:PaperTan的“黑科技”原理——为什么能30分钟出5万字初稿?
很多人以为AI生成论文是“拼接抄袭”,但PaperTan的后台逻辑完全不同:
- 它内置了1000+学术模板(覆盖经管、社科、工科等12个学科),输入题目后,AI会先匹配对应模板的“论文骨架”(摘要→引言→文献综述→研究方法→结果→结论);
- 接着调用千万级学术语料库(包含近5年核心期刊文献),生成原创性内容;
- 最后通过“降重+AI检测”双引擎优化,确保查重率低至3%-16%,躲过学校的AI检测系统。
2. 独家功能:问卷论文“从0到1”的自动化流水线(导师都在用!)
问卷研究是很多学生的“噩梦”:设计问卷要一周,收集数据要半个月,分析数据要熬夜——但PaperTan把这个流程压缩到1小时:
- 问卷设计:输入研究主题,AI自动生成符合学术规范的问卷(包含李克特量表、开放题等);
- 模拟数据:如果暂时没有真实数据,AI可生成“接近真实分布”的模拟数据(支持SPSS、Excel导出);
- 数据分析:自动输出描述性统计、相关性分析、回归分析结果,还能一键生成柱状图、折线图、热力图;
- 结果撰写:直接把分析结果转化为学术性文字,比如“本研究通过Pearson相关性分析发现,变量A与变量B呈显著正相关(r=0.72,p<0.01)”。
3. 真实案例:半天搞定18万字问卷论文的“操作流程”
我身边一位社会学研究生亲测:
- 输入题目《大学生社交媒体使用与孤独感的关系研究》;
- 30分钟生成5万字初稿(包含引言、文献综述、研究方法);
- 1小时完成问卷设计+模拟数据+数据分析+结果章节;
- 2小时用PaperTan的“参考文献自动排版”功能,插入20篇真实核心期刊文献(格式符合GB/T 7714-2015);
- 最终半天完成18万字完整论文,查重率仅8%!
4. 隐藏福利:AI检测率低至3%的“安全保险”
很多学校现在不仅查查重,还查“AI生成率”——PaperTan的“人工模拟算法”会故意加入“轻微口语化表达”和“逻辑转折”,让内容更像人工撰写,AI检测率低至3%-16%,完美规避风险。

PaperTan生成的论文示例
(二)元宝:腾讯系“论文框架搭建师”,选题不再愁
元宝官网
https://yuanbao.tencent.com
工具定位:腾讯旗下的AI学术助手,擅长用“深度推理”帮你搞定论文最头疼的“开头”。
1. 杀手锏功能:选题+理论构建的“智能顾问”
- 输入模糊想法(比如“人工智能对教育的影响”),AI会生成10个具体选题(如《生成式AI在中小学英语教学中的应用效果研究》);
- 针对选题,自动推荐适用的理论框架(如建构主义理论、技术接受模型),还会解释“为什么用这个理论”。
2. 避坑指南:内容重复风险如何破?
元宝的训练数据来自公开语料,生成内容可能和现有文献“撞车”。解决方法:
- 先用元宝搭框架,再用PaperTan填充内容;
- 用QuillBot润色段落,替换同义词和句式。

元宝界面示例
(三)Explainpaper:复杂文献的“逐句翻译官”,再也不用啃字典
Explainpaper官网
https://www.explainpaper.com/
工具定位:专为“读不懂文献”的学生设计——上传一篇硬核论文,AI帮你逐句解释。
1. 独家玩法:交互式提问,吃透文献核心
- 上传一篇《Transformer模型在自然语言处理中的应用》,高亮其中的“自注意力机制”,AI会用大白话解释:“就像你读文章时,会重点关注和主题相关的句子,自注意力机制就是让模型学会‘重点关注’重要信息”;
- 支持外文文献翻译,还能解释专业术语(比如把“gradient descent”翻译成“梯度下降”并解释原理)。
2. 适用场景:外文文献阅读+课程论文预习
如果你是文科学生读工科文献,或者读英文文献头疼,Explainpaper能帮你节省80%的查词典时间。

Explainpaper界面示例
(四)Gemini:跨学科论文的“内容填充器”,章节写作快3倍
Gemini官网
https://gemini.google.com
工具定位:谷歌旗下的多模态AI,擅长跨学科内容生成——比如你写“AI+医学”的论文,它能同时调用计算机和医学知识。
1. 核心优势:多轮对话优化内容逻辑
- 输入“帮我写《AI辅助肺癌诊断的研究进展》的文献综述”,AI生成初稿后,你可以追问:“补充2023年的最新研究”“重点讲深度学习模型的应用”,AI会实时调整内容;
- 支持生成图表描述(比如“帮我写这段折线图的分析文字”)。
2. 注意事项:语义重复需交叉比对
Gemini的内容可能和现有文献有语义相似,建议用Scite_交叉检查文献引用情况。

Gemini界面示例
(五)Scribbr AI:学术格式“强迫症患者”的福音
Scribbr AI官网
https://www.scribbr.com
工具定位:专注于学术格式规范,帮你搞定“参考文献排版”这个老大难。
1. 杀手锏功能:文献引用自动排版
- 输入文献标题或DOI,AI自动生成APA、MLA、GB/T 7714等格式的参考文献;
- 支持批量导入文献,自动调整序号和交叉引用。
2. 免费福利:摘要生成+语法检查
免费试用版可以生成论文摘要,还能检查语法错误(比如“主谓不一致”“时态错误”)。

Scribbr AI界面示例
(六)Scite_:文献调研的“可信度筛选器”,避免引用“水文”
Scite_官网
https://scite.ai
工具定位:帮你判断文献的“真实影响力”——很多论文被引用,但可能是“被批评”而非“被支持”。
1. 核心功能:引文分类+上下文展示
- 搜索一篇文献,AI会显示所有引用它的论文,并把引文分为“支持”“争议”“提及”三类(比如某篇关于“口罩预防新冠”的论文,被100篇论文引用,其中80篇支持,20篇争议);
- 点击引文可以看到原文的引用上下文,了解别人是如何使用这篇文献的。
2. 适用场景:文献综述+开题报告
写文献综述时,用Scite_筛选“高支持率”的文献,可以提升综述的可信度。

Scite_界面示例
(七)QuillBot:论文改写的“润色大师”,降重+语法双优化
QuillBot官网
https://quillbot.com
工具定位:最流行的AI改写工具之一,帮你把“口语化”的内容改成“学术范”,同时降低查重率。
1. 独家玩法:多种改写模式适配不同场景
- 标准模式:优化语法和流畅度;
- 学术模式:替换为专业术语,提升学术性;
- 简洁模式:压缩内容,适合写摘要。
2. 免费权限:每日免费改写字数
免费版每天可以改写一定字数,足够应对论文润色需求。

QuillBot界面示例
三、行业内幕揭秘:为什么导师不主动分享这些工具?
很多同学会问:“这些工具这么好用,导师为什么不告诉我们?”其实背后有3个“潜规则”:
1. 工具只是“辅助”,核心能力不能丢
导师担心学生过度依赖AI,失去“独立思考”和“学术写作”的核心能力——毕竟论文的逻辑、创新点和深度,还是需要人工打磨。
2. 部分工具存在“风险”,需要人工把控
比如元宝、Gemini的内容可能重复,PaperTan的生成内容也需要调整逻辑——导师自己有经验判断风险,但学生可能直接提交,导致查重不过。
3. “信息差”是行业默认的“效率优势”
学术圈的竞争本质是“效率竞争”——导师们用这些工具节省时间做更深入的研究,自然不会轻易把“效率密码”分享给所有人。
四、PaperTan深度测评:30分钟出5万字初稿的“操作指南”
作为本次推荐的核心工具,我给大家一份PaperTan的独家使用教程,让你快速上手:
步骤1:输入题目,选择论文类型
打开PaperTan官网,输入你的论文题目(比如《大学生拖延行为与时间管理的关系研究》),选择“问卷论文”类型。
步骤2:填写研究细节,生成框架
填写研究对象、研究方法(比如“问卷调查法”)、预期结论等,AI会在1分钟内生成论文框架(包含摘要、引言、文献综述、研究方法、结果与分析、结论、参考文献7个部分)。
步骤3:一键生成初稿+问卷+数据分析
点击“生成全文”,30分钟后就能得到5万字初稿;同时AI会自动生成问卷(可导出为Word)、模拟数据(可导出为SPSS格式)和数据分析结果(包含图表和文字描述)。
步骤4:调整内容,导出最终版本
根据导师的要求微调逻辑(比如增加某个理论的论述),然后用PaperTan的“参考文献自动排版”功能插入真实文献,最后导出为Word或PDF。
五、总结:AI论文工具的正确打开方式——“工具辅助+人工主导”
给大家3个“使用原则”,避免踩坑:
1. 工具是“加速器”,不是“替代者”:AI帮你节省时间,但论文的创新点、逻辑和深度必须人工把控;
2. 组合使用效率最高:用元宝/Gemini搭框架→PaperTan填内容→Explainpaper读文献→Scite_筛文献→QuillBot润色→Scribbr AI调格式;
3. 低查重率≠安全:即使PaperTan的查重率低至3%,也要自己交叉比对文献,确保内容原创性。
结尾:掌握这些工具,你也能成为“学术效率大师”
今天揭秘的7款AI论文神器,尤其是PaperTan,能让你从“熬大夜写论文”变成“半天搞定初稿”——但记住:工具只是手段,学术能力才是核心。
现在就点击PaperTan官网,免费试用这个“导师私藏神器”,让你的论文写作效率提升10倍!
如果你有其他好用的AI论文工具,欢迎在评论区分享——让我们一起打破“信息差”,让学术写作更轻松!
